首页
关于我们
学科简介
专任教师
本所成果
资讯动态
最近更新
本所动态
媒体报道
学术前沿
希贤环境法讲坛
年度盘点
学界动态
学在中南
招生培养
精品课堂
所友风采
学子风采
数据库
环境立法数据库
环境执法数据库
环境司法数据库
动物法数据库
双碳法治数据库
教学案例库
环境法数据库
双碳法治数据库可视化平台(测试)
双碳基地
基地要闻
基地成果
双碳速递
基地架构
社会服务
咨政服务
ENGLISH
About Us
Faculty
News&Spotlight
Academic achievements
首页
关于我们
学科简介
专任教师
本所成果
资讯动态
最近更新
本所动态
媒体报道
学术前沿
希贤环境法讲坛
年度盘点
学界动态
学在中南
招生培养
精品课堂
所友风采
学子风采
数据库
环境立法数据库
环境执法数据库
环境司法数据库
动物法数据库
双碳法治数据库
教学案例库
环境法数据库
双碳法治数据库可视化平台(测试)
双碳基地
基地要闻
基地成果
双碳速递
基地架构
社会服务
咨政服务
ENGLISH
About Us
Faculty
News&Spotlight
Academic achievements
A
本所成果
chievements
论文
著作
项目
快速通道
公告栏/学术活动
本所成果
师资队伍
本所动态
论文
当前位置>
首页
>
本所成果
>
论文
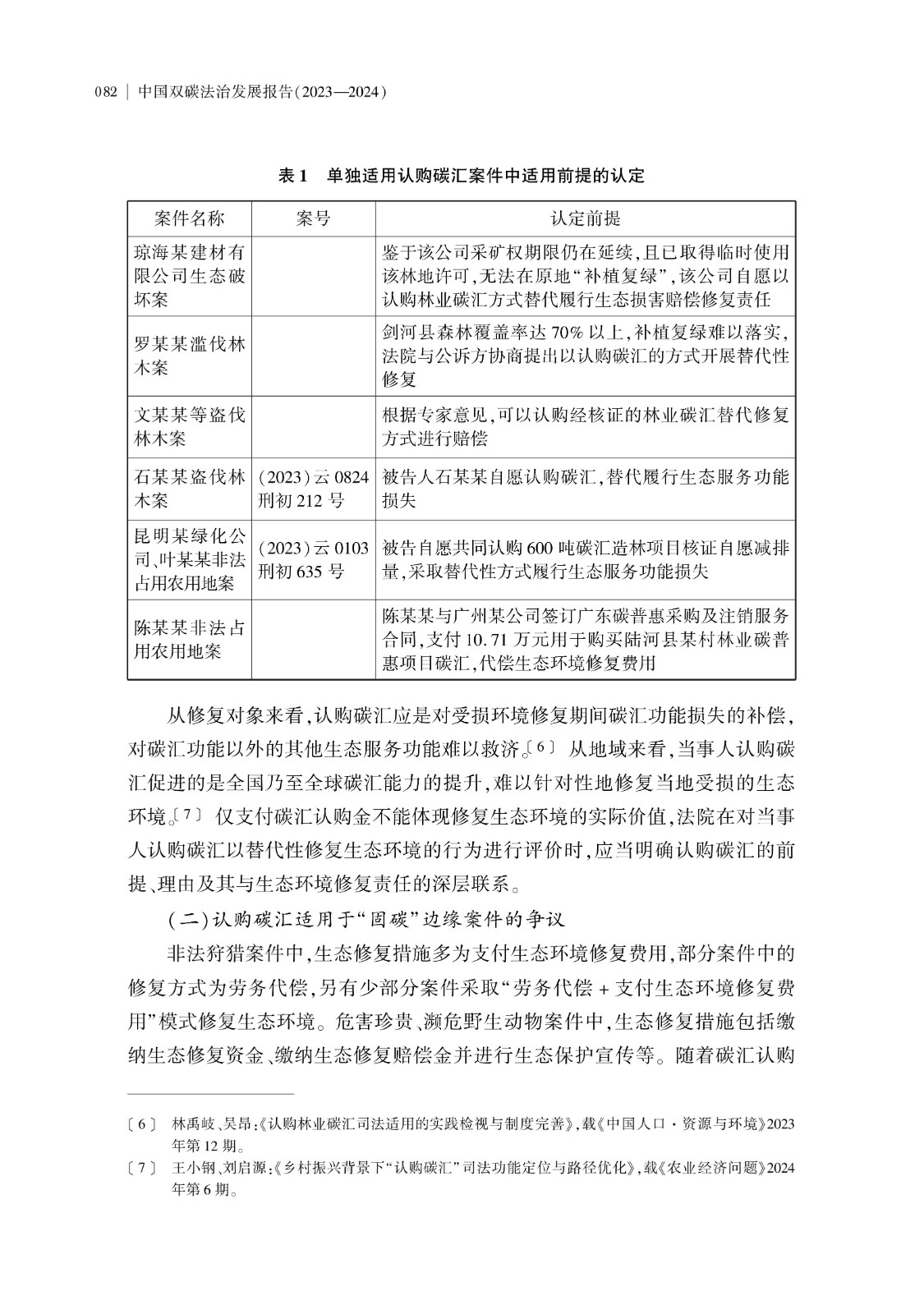
杨文晖:认购碳汇司法适用的现状检视与规则优化
发布时间:2026年02月13日
来源:《中国双碳法治发展报告(2023-2024)》
浏览量:3644
上一篇:
牟桐、刘天衣:以法治力量护航绿色低碳发展——绿色低碳发展独立成编的范式创新与价值贡献
下一篇:
游劝荣:司法专门化视域下涉碳案件集中管辖的基本构想
首页
关于我们
资讯动态
学术前沿
学在中南
数据库
双碳基地
社会服务
ENGLISH
--友情链接--
中国法制发展战略研究网
武汉大学环境法研究所
中南财经政法大学法学院
中南财经政法大学
Copyright © 2019 中南财经政法大学环境资源法研究所     地址:湖北省武汉市东湖高新技术开发区南湖大道182号 邮编:430073
技术支持:
京伦科技
zuelenlaw@126.com